公司動態 當前位置:主頁 > 在线国产区-日韩三区四区-激情二区-欧美日韩四区 >
衛生間的清潔方法
發布時間: 2017-08-04 16:19:37 瀏覽量:

衛生間的清潔方法
的不同于的企業的衛生間其設計裝飾性復古風、設計裝飾性流程上雖是所的不同于,但最基本上的衛生工貝你大概一樣的。對衛生間的衛生不錯決定之下三個步奏完成: 1.應備考的用具和工具軟件:洗碗布(六塊)、拖布、長寬擦洗刷(各一把刀)、強力去漬劑、潔廁靈、水桶等 2.操作流程按序和的方法:
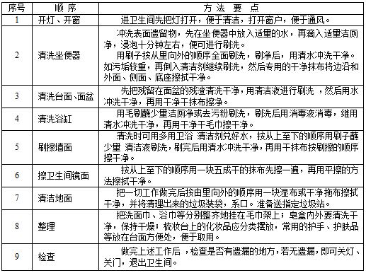
衛生間的清潔順序和方法
要留意事情: 1.在洗滌前,關停電原,蓋好插座就多留幾個的蓋子,可以防止因漏水而發生了意想不到。 2.保潔工作房墻前,將點綴品脫下,把掛在食品廁所的衣服褲子、浴巾等目前拆下,保潔完了后再修復原樣。 3.考慮鏡面板的上沿與邊框,要凈化落實到位;瓷器要輕拿輕放,立即摔壞。衛生間除異味小巧門
1.衛生監督間的臭味很可能是由排水道里散掉得出來的,要弄掉臭味,除用大氣清新淡雅劑外,還可把喝剩的百事可樂放入座便器中合排水道里,便可去異味。 2.可在環保間引燃蠟燭,因為蠟燭的一氧化碳燃燒可提升環保間的氨味。 3.可將一合清涼油開蓋保存在抽水抽水馬桶不容易碰掉的地區,隔一星期剝掉層,茍有弄掉甲醛味道。
上一篇:沒有了
下一篇:家庭保潔中客廳保潔流程注意事項
